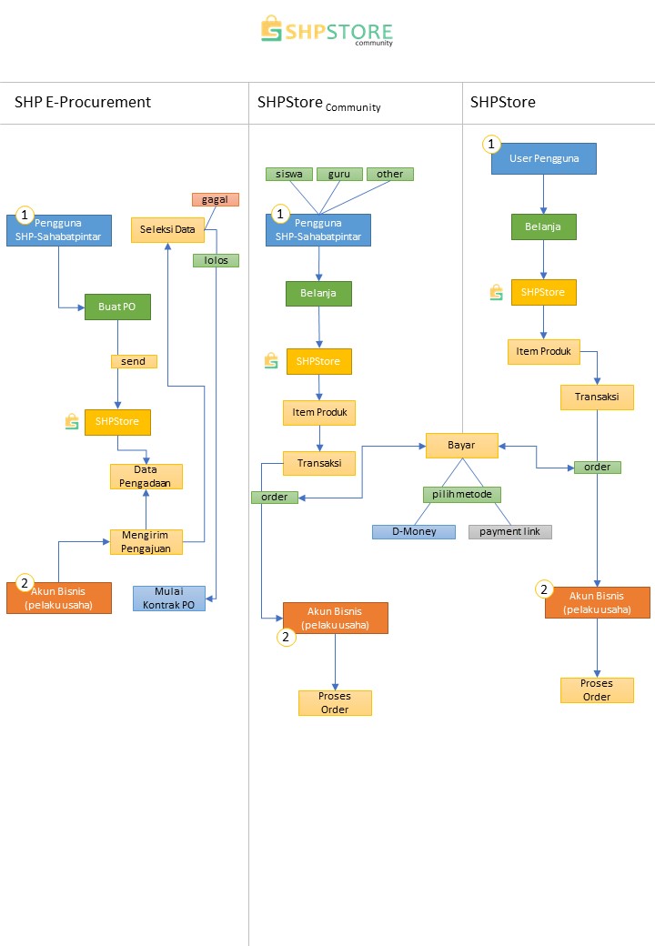
Cara kerja aplikasi SHPStore
SHP E-Procurement
Digunakan untuk pengadaan barang/jasa. User yang dapat menggunakan fitur ini merupakan pengguna dari layanan aplikasi SHP-Sahabatpintar.
SHPStore Community
User yang tergabung dalam layanan pengguna SHP-Sahabatpintar melakukan pembelian kepada penjual dan melakukan proses transaksi pembelian.
SHPStore
User umum yang melakukan pembelian melalui SHPStore kepada penjual dan melakukan proses transaksi pembelian seperti umumnya pada e-Commerce.
